

温馨提示:
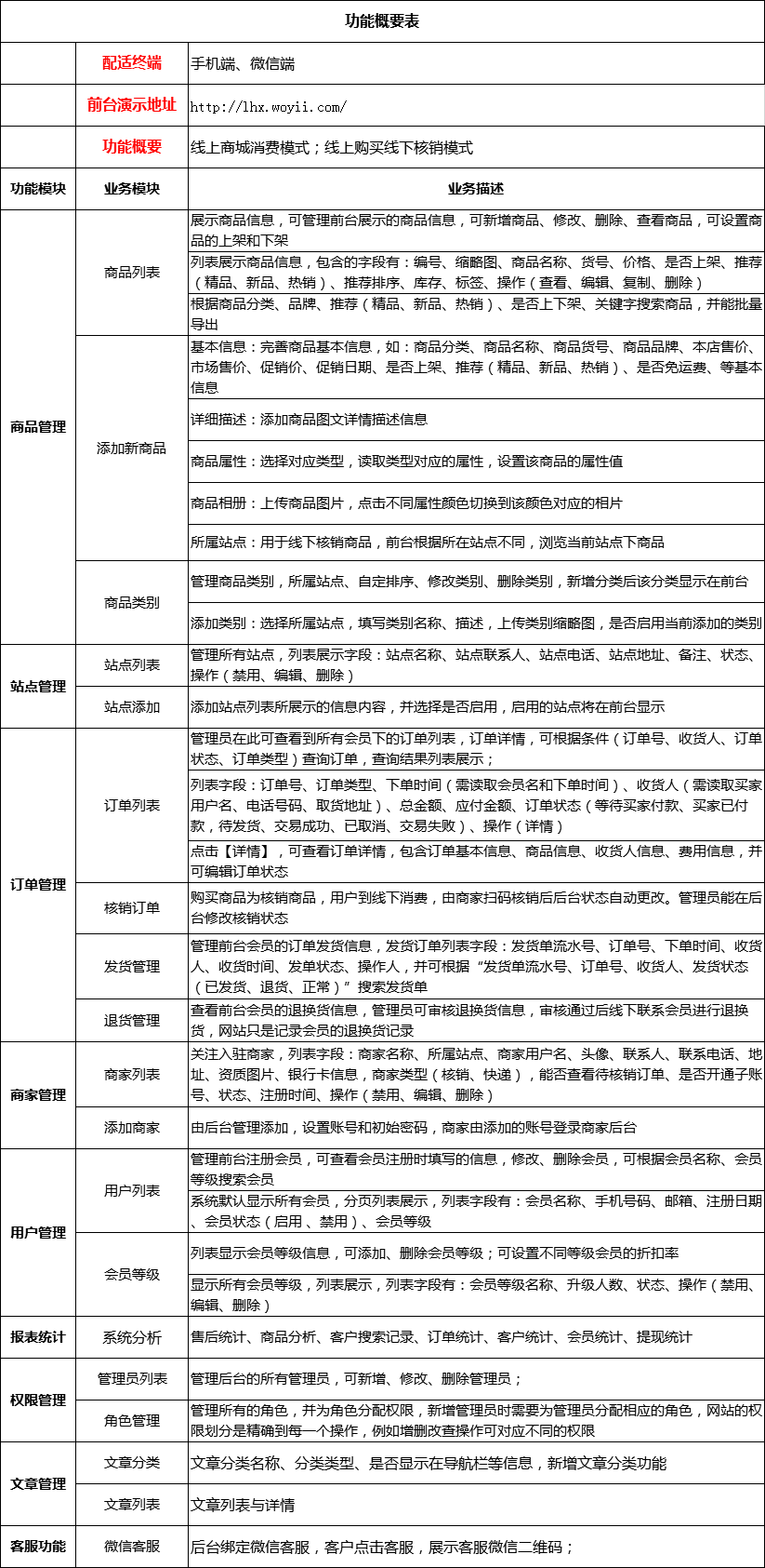
文章标题:线上购物线下核销平台
文章链接:https://www.prosaas.cn/20785.html
更新时间:2023年06月27日
声明: 本站大部分内容均收集于网络!若内容若侵犯到您的权益,请发送邮件至:973664285@qq.com我们将第一时间处理! 资源所需价格并非资源售卖价格,是收集、整理、编辑详情以及本站运营的适当补贴,并且本站不提供任何免费技术支持。 所有资源仅限于参考和学习,版权归原作者所有,更多请阅读知企PROSAAS协议
